發布時間:2019-06-19
空氣源究竟是一種什么類型的產品,空氣源的制熱能力為什么比空調強,究竟強在哪里?空氣源熱泵和空調都
是根據逆卡諾循環原理設計的,是同宗同源,那就有個問題,為什么北方“煤改電”,替代熱源不大力推廣空調,
卻推“不熟悉”的空氣源熱泵呢?酒店、學校、精裝房的生活熱水為什么強制要求空氣源熱泵作為節能建筑申請的
必要條件,而不推廣改造用現成的空調去燒熱水?要解答這個問題,首先要了解空氣源熱泵和空調兩種產品的設計
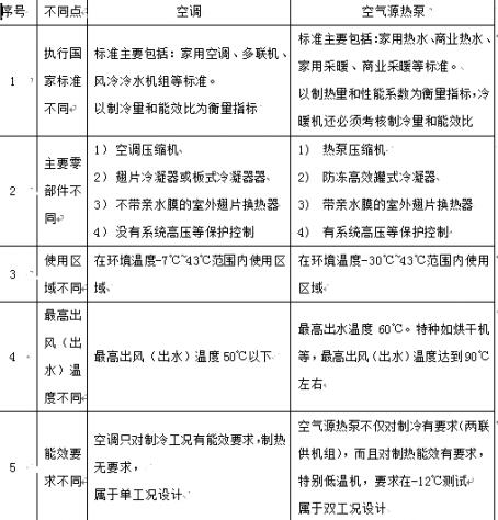
理念不同,執行的標準的不同,進而才能理解其產品的不同和使用的不同。我們先把兩者設計理念不同的地方列表
如下。

在以上所有列項中,又以壓縮機不同為最重要,不同的壓縮機決定產品的不同使用效果和不同的使用地域。空
調選用空調壓縮機,以R22為例,最大運行壓力不超過2MPa,壓縮機比小于7,最高排氣溫度不超過90度;但空氣源
熱泵必須采用熱泵壓縮機,同樣以R22為例,最大運行壓力達到3 MPa,壓縮機比達到12,甚至更高到20,最高排氣
溫度達到110度。這些參數的不同,要求熱泵壓縮機的加工精度、軸承強度、電機耐溫性能等方面均是在空調壓縮機
有數量級上的提升。
有了強壯的“心臟”,空氣源熱泵才能高溫出風(水),低環境溫度運行。“高溫”到廣泛使用在出風溫度達
80℃以上的烘干行業,“低環境溫度”到大西北新疆等地,帶老式鑄鐵暖氣片采暖。為滿足這種極端而又正常的使
用條件,除了有強壯的“心臟”,還要有聰明的“大腦”,要求空氣源熱泵的主控制器既要保護制冷系統的運行可
靠,又要保證用戶24小時采暖不斷續的使用需求,容錯性和精準性,兩種相互矛盾的關系在空氣源熱泵的控制邏輯
上得到完美的統一。

針對空氣源熱泵的使用特點,冬季全天候制熱運行,為保證低溫環境下的制熱效果和室內溫度舒適性(減少波
動),化霜是一個不可回避的問題,并相對空調的化霜要求更高。常用的手段有:制冷劑換向化霜、熱氣旁通化霜
、冷凝管末端余熱化霜、熱水回流翅片化霜、伴熱帶底盤化霜等等,真是手段無所不及。往往多種手段綜合使用,
才能保證化霜時間不超過5分鐘,化霜時,室內溫度波動極小,極大的提高機組的制熱效果和用戶的舒適性。
最后,我們再來看一下,空氣源熱泵中的新貴,低溫空氣源熱泵與空調在系統設計上的不同。在北京“煤改電
”的政策推動,空氣源熱泵在低溫環境的制熱技術得到一個新的提高,就是直流變頻噴氣增焓技術的應用,使得空
氣源熱泵在“煤改電”活動中,在諸多采暖設備中獨占鰲頭、獨步天下。
政府煤改電空氣源熱泵采購企業必須提供所投產品(名義制熱量5.1KW及以上空氣源
熱泵、名義制熱量8.6KW及以上空氣源熱泵、名義制熱量10.2KW及以上空氣源熱泵)的國家級空
調設備質量監督檢驗機構出具的檢驗合格報告,檢驗報告涵蓋GB/T25127.2規定的名義工況及低溫工況制熱性能,能體現機組名義工況制熱
COP>2.1,低溫工況下制熱COP≥1.6且正常運行3h;能體現低環境溫度空氣源熱泵產品制熱綜合
部分負荷性能系數IPLV(H)>2.4;
要求企業須建有-20℃低溫檢測實驗室,并提供國家權威認證的實驗室能力評定證書;公司擁用低溫檢測實驗室并國家權威認證的實驗室能力評定證書。
公司通過全體員工的努力,公司生產的空氣源采暖
熱泵機組通過 國家空調設備質量監督檢驗中心檢測,產品的制熱量,消耗總功率,性能系數能
效比COP,低溫工況,噪聲均達到國家檢驗檢測要求,公司生產的空氣源采暖熱泵機組能效比低
溫工況制熱量COP=2.3,遠大于政府采購空氣源產品制熱COP>2.1。
聚陽新能源中標山西太原,新疆,山西河津,山西靈石,河北曲陽,山西陽曲,
寧夏靈武,山西浦縣,河北涿州,北京順義煤改電空氣能項目
聚陽王牌煤改電空氣能真正做到高能效,低噪音!! 更多煤改電機組請咨詢我們客服!
親 有問題嗎 ? 馬上免費咨詢熱線:400-6900-226